撰文 | 赵明(2024级博士研究生)
审核 | 李川源
研究背景与概述
异基因造血干细胞移植(allo-HSCT)为治疗高风险白血病等血液系统恶性肿瘤提供了一种有效的治疗手段。尽管如此,移植后患者常面临免疫缺陷、疾病复发和感染等风险。自然杀伤(NK)细胞作为免疫系统的重要组成部分,在移植后免疫重建中扮演着至关重要的角色。先前的研究表明,供体NK细胞的异体反应性能够有效清除受体的造血目标,包括白血病细胞,从而减少复发并改善生存率。然而,移植后的免疫重建仍然是一个亟待解决的问题。
研究结果与发现
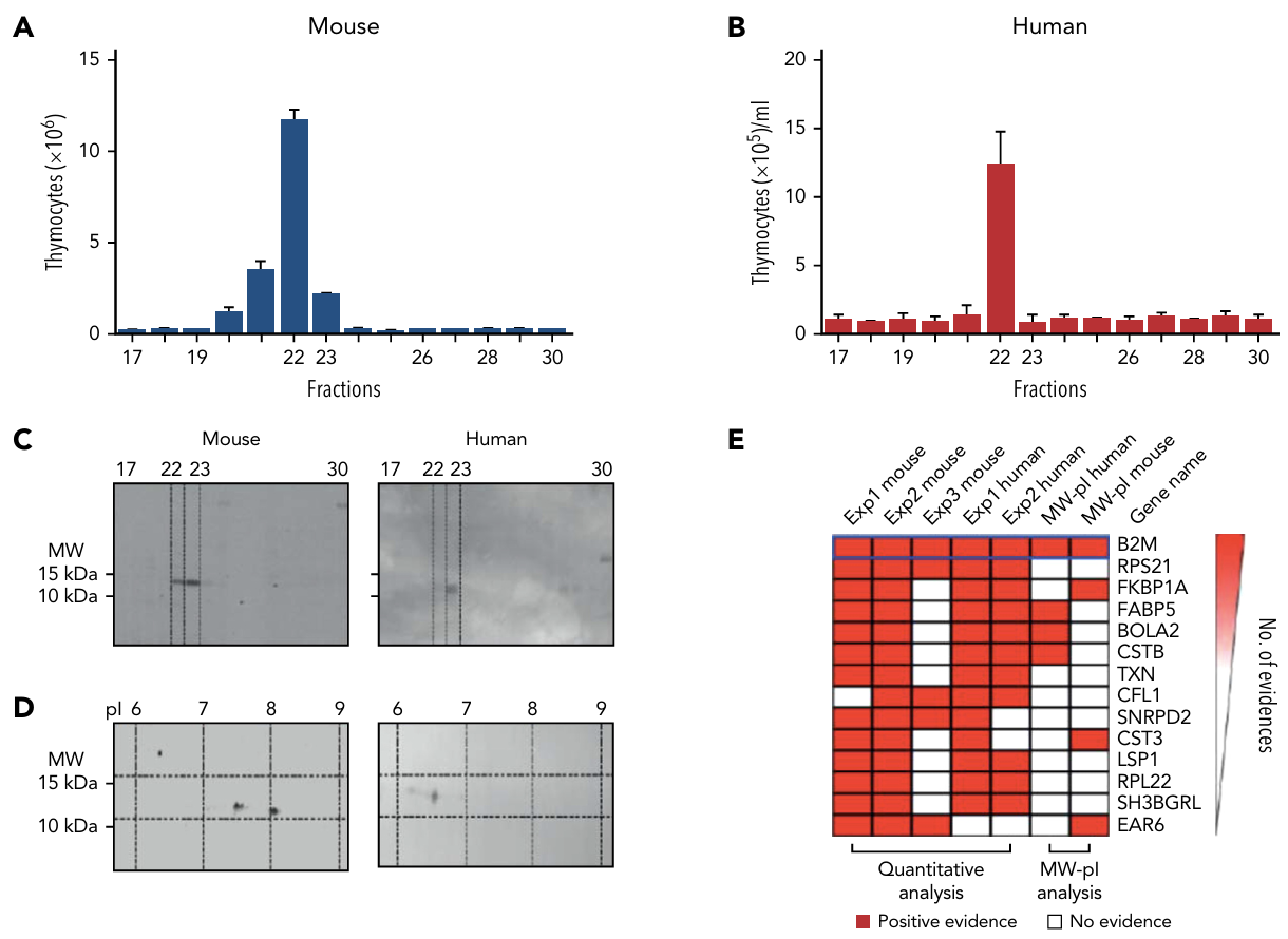
本研究在小鼠模型和人类细胞培养系统中,通过一系列实验揭示了供体NK细胞如何通过触发受体树突状细胞(DCs)合成β-2-微球蛋白(B2M)来加速移植后的免疫重建。研究发现:
1. NK细胞与DCs的相互作用
供体NK细胞与受体DCs的相互作用导致DCs合成并释放B2M。这种相互作用依赖于NK细胞的异基因反应性,即NK细胞能够识别并杀死MHC不匹配的DCs。

2. B2M的作用
B2M进一步刺激胸腺和骨髓基质细胞产生IL-7和cKIT-L这两种关键的淋巴细胞发育调节因子。这些因子在促进T细胞和B细胞的发育和成熟中起重要作用。

3. 加速免疫重建
在小鼠模型中,输注异基因NK细胞显著加速了移植后供体型B细胞、T细胞和DCs的恢复。同样,在人类细胞培养系统中,异基因NK细胞与DCs共培养的上清液也促进了胸腺细胞的增殖。
4. B2M的鉴定
通过蛋白质组学分析,确定了DCs释放的具有免疫重建活性的蛋白质为B2M。进一步的功能实验和基因敲除实验证实了B2M在加速免疫重建中的关键作用。

研究结论与创新点
本研究的创新之处在于揭示了供体NK细胞通过触发受体DCs合成B2M,进而促进IL-7和cKIT-L的产生,从而加速异基因造血干细胞移植后的免疫重建。这一发现为治疗移植后免疫无能提供了新的治疗策略。未来的研究可以探索在临床试验中采用大量体外扩增的异基因NK细胞输注,以改善接受异基因造血干细胞移植患者的生存率。此外,本文还强调了B2M在免疫系统中的新作用,为理解免疫重建的分子机制提供了新的视角。
综上所述,本研究不仅为异基因造血干细胞移植后的免疫重建提供了新的见解,也为开发新的免疫治疗方法提供了理论基础和实验依据。通过深入探索NK细胞与DCs之间的相互作用及其在免疫重建中的作用,研究人员为未来的临床治疗提供了新的方向,有望改善allo-HSCT后患者的长期预后。
研究不足与改进
1. 机制细节的深入探索
虽然研究发现B2M在免疫重建中起关键作用,但对于B2M具体是如何促进免疫细胞增殖和成熟的分子机制仍需进一步阐明。例如,B2M与哪些受体结合,以及这些结合后引发的具体信号通路是什么,都需要更详细的实验数据支持。
2. 临床转化的可行性
尽管研究在动物模型中取得了积极结果,但将其转化为临床应用还需要更多的临床试验数据。特别是需要评估在人类患者中的安全性和有效性,以及长期的治疗效果。
原文
Donor natural killer cells trigger production of β-2-microglobulin to enhance post-bone marrow transplant immunity. Ruggeri L, Urbani E, Chiasserini D, Susta F, Orvietani PL, Burchielli E, Ciardelli S, Sola R, Bruscoli S, Cardinale A, Pierini A, Piersma SR, Pasquino S, Locatelli F, Ramarli D, Velardi E, Binaglia L, Jimenez CR, Holländer GA, Velardi A. Blood. 2022 Dec 1; 140(22): 2323-2334. doi: 10.1182/blood.2021015297. PMID: 35984965.