一、招收类型
博士学位研究生:在部分学科和专业招收具有推荐免试资格的优秀应届本科毕业生直接攻读学术学位博士研究生。
二、学习方式及年限
1. 学习方式:全日制
2. 基本学习年限:本科起点直攻博生为5年。
三、基本条件
1. 热爱祖国,拥护中国共产党的领导,遵纪守法,品德优良;
2. 诚实守信,无任何考试作弊、剽窃他人学术成果等不端行为,大学期间未受过记过及以上处分,无未解除的处分记录;
3. 获得本科就读学校推荐免试攻读研究生资格的2026年应届本科毕业生;
4. 学习成绩优秀,预计能按期毕业并取得学士学位,在校期间无课程重修或不及格记录;
5. 身体健康,符合国家及学校规定的体检标准;
6. 本科所学专业符合首都医科大学相关专业的报考条件,具体如下:
申请专业应与本科专业相同或相近,原则上不允许跨一级学科报考。
四、接收专业与规模
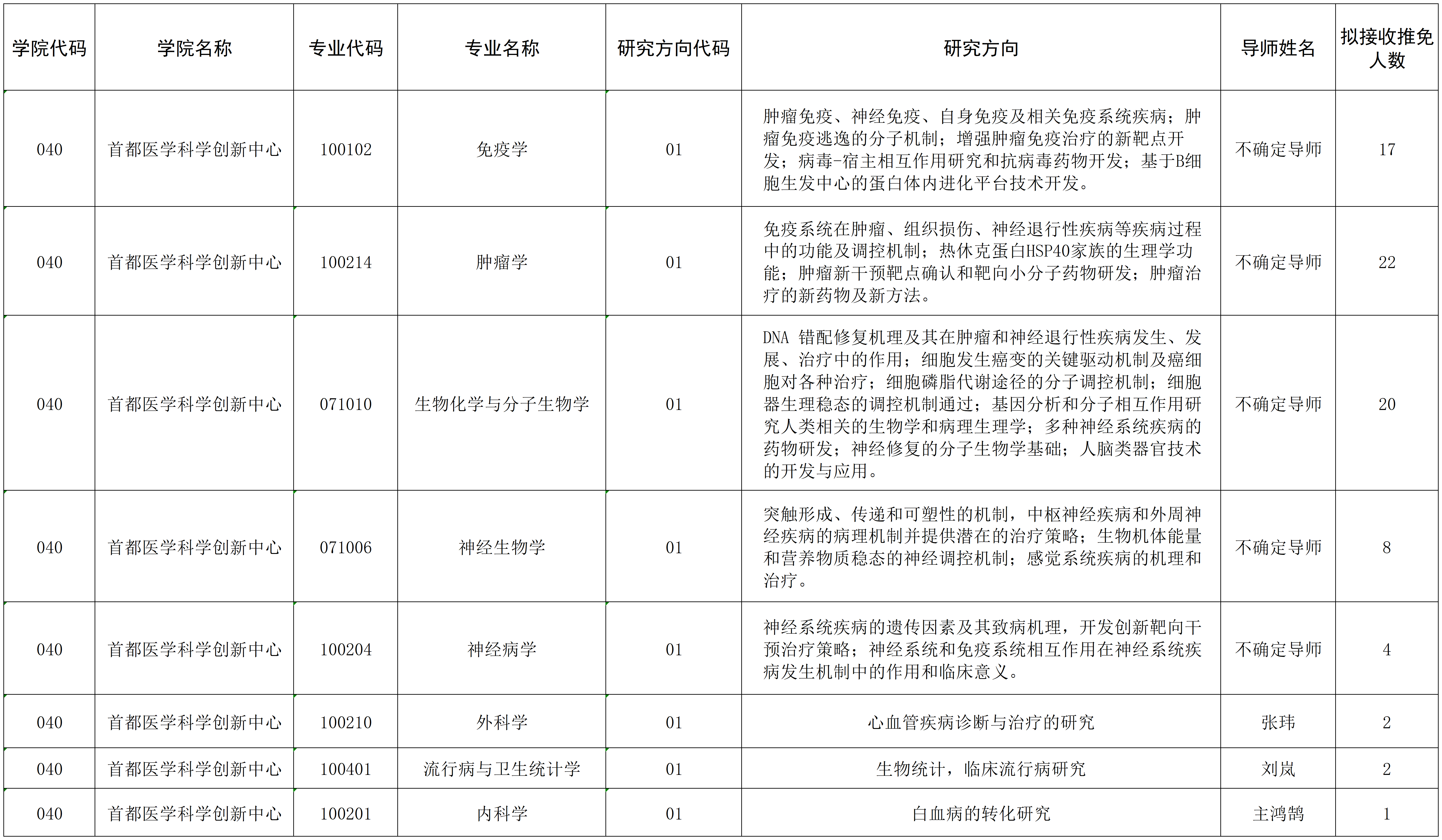
接收推荐免试研究生的具体专业和拟招生人数详见《首都医科大学2026年本科起点直接攻读博士学位研究生招生目录》。
拟接收推荐免试直接攻读博士学位研究生人数原则上不超过首都医科大学当年度全日制博士生招生规模的20%。
五、申请程序
(一)查看专业目录
请申请者查阅《首都医科大学2026年本科起点直接攻读博士学位研究生招生目录》中的招生专业及名额信息。
(二)报名
1. 申请者范围
预计或已获得本科学校推荐免试攻读研究生资格的2026年应届本科毕业生。
2. 报名时间:2025年9月9日上午8:00--9月12日上午8:00。
3. 报名方式:扫描二维码或点击网址链接(https://www.wjx.top/vm/YVAlNpO.aspx)在线填写“2026年首都医科大学接收推荐免试研究生申请表”。

注意事项:
(1)如申请首都医学科学创新中心,仅限选择本科起点直攻博;
(2)每人只能选择填报一个志愿(学院-专业-研究方向,有研究方向的必须选择研究方向),多次填报者将以系统最后一次提交的志愿为准。
4. 提交申请材料
网上报名提交成功后,请将以下要求的全部申请材料,以电子版文件形式放在一个文件夹中并生成压缩包,命名为:“申请推免类型+姓名+身份证号后4位+学位类型+报考专业”(示例:推免硕士张三1234专业学位内科学、直攻博李四5678学术学位外科学)提交至指定的申请材料接收途径中。
申请材料提交截止时间:2025年9月14日中午12:00。在规定时间内未提交申请材料者,视为放弃推免报名。
申请材料及要求:
(1)教育部学籍在线验证报告:登陆“学信网”在“在线认证”一栏申请办理一个教育部学籍在线验证报告(电子版)并下载,将生成的验证报告电子文件,命名为:“1.学籍信息”;
(2)照片:本人近期一寸白底彩色身份证版式照片。电子版:照片请使用JPG格式电子文件,命名为:“2.姓名+身份证号后四位+照片”;
(3)本科阶段成绩单 (学校教务部门或院系盖章)。生成PDF格式的电子文件,命名为:“3.成绩单”;
(4)英语CET4/6级成绩单:生成PDF格式的电子文件,命名为:“4.英语水平”;
(5)其他证明材料:1)各类获奖证书扫描件;2)体现自身学术水平的代表性学术论文、出版物或原创性成果等;3)社会实践证明材料。分类生成PDF格式的电子文件,如材料较多请建立文件夹,命名为:“5.其他证明材料”。
(6)自荐信:格式不限,可包括简历、为何报考首都医学科学创新中心及专业、未来学习研究计划等。生成PDF或Word格式的电子文件,命名为“6.自荐信”。
申请“本科起点直攻博”者,除按上述要求准备材料外,还需准备:
(1)专家推荐信2封,格式见附件,需要两位与报考专业相关的教授(或相当专业技术职称)的专家分别推荐,并由专家亲自密封并在封口处签名,于综合考核时将原件交予首都医学科学创新中心。
(2)能够体现自身科学素养和科研潜力等的电子版材料,作为附件提供。
申请人须保证提交材料的真实性和准确性,如果申请人提交的信息不真实或不准确,将被取消拟录取的推荐免试研究生资格,由此产生的相关后果由申请人本人承担。
六、资格审核与综合考核
(一)资格审核
报名截止后,材料审核专家组对申请人提交的申请材料进行审核,结合生源和招生计划等情况,择优确定本单位进入综合考核资格的考生名单。
综合考核资格审核结果及相关通知均会在首都医科大学研招办官方网站发布,预计为2025年9月17日左右,请申请者及时关注相关信息并保持通讯畅通。
(二)综合考核
1. 时间及地点:以通知为准,须到现场考核。
2. 资格审核:须提供本科学校推免工作主管部门开具的推免资格的证明(加盖公章),否则将取消综合考核资格。
3. 考核方式及内容:
综合考核方式包括笔试和面试。重点考察以下内容:
(1)专业素质与能力:全面考核考生对本学科专业理论知识和应用技能掌握程度,利用所学理论发现、分析和解决问题的能力,对本学科发展动态的了解以及在本专业领域发展的潜力;创新精神和创新能力;英语听说、运用能力。
(2)综合素质与能力。主要考核考生本人思想政治素质和道德品质方面的现实表现,内容包括考生的政治态度、思想表现、道德品质、遵纪守法、诚实守信等;本学科以外的学习、社会实践(学生工作、社团工作、志愿服务等)、沟通能力或实际工作表现等方面情况;事业心、责任感、纪律性、协作性及心理健康情况;人文素养、举止、表达及文明礼仪等。
思想政治素质和品德考核不合格者不予录取。
4. 成绩计算
(1)综合考核总成绩由笔试成绩和面试成绩相加而成。其中笔试成绩占考核总成绩的20%~30%,面试成绩占考核总成绩的70%~80%。具体的分配比例根据实际情况综合制定。综合考核总成绩的满分为100分,60分及以上为合格。计算方法如下:
综合考核总成绩=笔试得分×复试环节自定比例+面试得分×复试环节自定比例。
(2)笔试与面试的满分均为100分,60分及以上为合格。
(3)任何单项成绩或综合考核总成绩未达到合格标准的考生,均视为综合考核不合格,不具备拟录取资格。
5. 综合考核全部采用线下考核的方式,并实行择优录取。对于每位通过初审的申请人,综合面试的时间原则上不少于20分钟。此外,整个面试过程将进行全程录音和录像。
6. 心理测试:在综合考核之前组织完成。
7. 根据《北京市发展和改革委员会北京市财政局关于部分高等教育招生考试收费标准的函》(京发改〔2012〕1358 号),所有参加综合考核的考生均需交纳考核费100元。缴费时间和方式由综合考核学院(所)安排。请注意保存缴费成功界面截图。
8. 所有拟录取考生按录取要求进行体检。不参加体检或体检不合格者拟录取资格无效。体检标准参照教育部、原卫生部、中国残联印发的《普通高等学校招生体检工作指导意见》(教学 [2003]3号)及首都医科大学研究生招生体检要求。
9. 未被首都医科大学录取的推免生,可按照教育部的相关要求,向其他学校提交报考申请。
七、推免生接收程序与公示
申请者须在教育部推免服务系统开通后(具体时间以教育部通知为准),及时登录“中国研究生招生信息网”推免管理服务系统(网址:https://yz.chsi.com.cn/tm/),注册填写个人信息并按照报考学院、专业、研究方向填报申请志愿,并在收到首都医科大学后续发送的综合考核通知、待录取通知后,及时予以确认接受。
拟录取名单经公示无异议后,学校将其提交北京教育考试院及教育部审核、录取。
已被首都医科大学接收的推免生不得再报名参加国家统一考试,违反此规定者将被取消推免录取资格。
八、奖助政策
关于研究生在读期间的奖助政策,请访问首都医科大学研究生院官方网站的“学生管理-奖助政策”页面获取详细信息。
网址链接:https://yjsh.ccmu.edu.cn/xsgl/jzgz/index.htm。
九、其他事宜
1. 所有招生最新通知均公布在首都医学科学创新中心、首都医科大学研究生院官方网站。
2. 提交材料途径及联系方式
咨询电话:010-83950568(9:00-11:00,14:00-16:00)
邮箱:education@cimrbj.ac.cn
附:首都医学科学创新中心2026年本科起点直接攻读博士学位研究生招生目录
